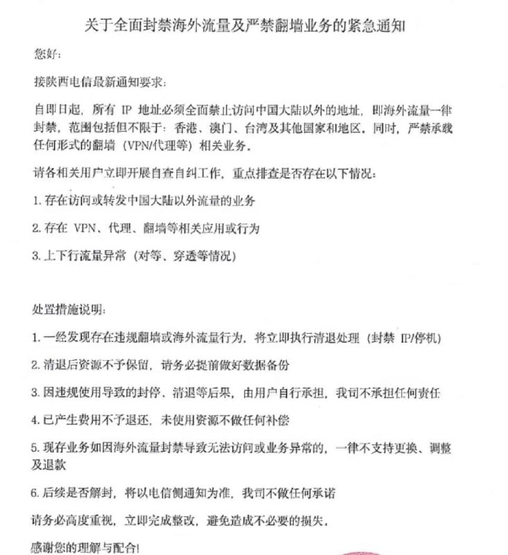
🎥曝光:#注意 #VPN #陕西 电信紧急通知全面封禁海外流量严禁翻墙业务 一份陕西电信 关于全面封禁海外流量及严禁翻墙业务的紧急通知 要求自即日起所有IP地址必须全面禁止访问中...


🎥曝光:#柬埔寨 柬埔寨的这场扫荡 有人说是清算 有人说是转机 可对更多人来说 是一段来不及告别的断裂 翻开飞机上的通讯录 一页页滑过去 名字还在 却仿佛失去了重量 有人突然沉默 有人再也联系不上 就像被风吹散在某个看不见的角落 我开始默默删除 一个两个 那些曾经熟悉的头像逐渐从屏幕上消失 像从生活里被轻轻抹去 最初是震惊 是不安 是那种兔死狐悲的隐隐刺痛...
🎥曝光:#注意 #骗子 #阿劲 简直是人间极品 丧尽天良g不如的cs一个 偷渡过来的sb 欠别人四万 死活不还天天躲着像条癞皮狗 脸皮厚得能当城墙使 整天不务正业 就知道往赌场钻 把家里钱输得精光 tm吹牛逼说自己多牛逼 迟早翻身 结果呢翻身翻到床上亲生女儿都不放过下手玩弄自己的骨肉 那根烂jb简直比cs还贱 cs一个更tm恶心的是 这王八蛋还勾引二嫂 自...
🎥曝光:关兆洋 常胜 戴眼镜 个头不高 心眼子全他妈长脑子里去了 之前有人从国内花钱把他从小路安排到柬埔寨 到了之后吃喝玩乐全包 要用钱几千几千地给 还给他开盘口让他管 结果前后在他身上亏了20多万 他却带不明白人 这孙子成天就知道找姑娘 最后居然带着公司另外三个人一起玩跑路 手机都偷着带走了 他还找了个本地女朋友 天天让女孩供他吃喝玩乐 拿女孩的钱转头又...
🎥曝光:#缅甸 #万丰集团 缅甸佤邦孟平区万丰集团创始人 #赵成 人称 #赵总 及老婆大嫂又从新开始卷土重来在佤邦境内护板地区建设新的网络诈骗基地 现已经征正常运转地上一层住管理及做饭,地下二层办公及住宿 核心人员 #招财猫 #阿新 两人招财猫负责在孟波各大赌场柜台接人买人及武装押运进护板办公场地 阿新负责公司内部正常运作 团队人数40左右 希望佤邦司法委...
🎥曝光:#吐槽 #柬埔寨 坠楼 非法拘禁 都不能细查 在柬埔寨发生坠楼这类的突发事件 都不能细查一般都跟网络高科技行业相关 一查都是电诈窝点 西港的港岛赌场 金边的铂尔曼酒店都是例子 拔出萝卜带出泥 后续关注 #网友爆料
🎥曝光:#注意 大家注意了 这个女的来勾引我老公 明明知道我老公有老婆孩子 还一下下来找我老公 一下问这个男的问那个的逼都快吃烂了 后续关注 #网友爆料