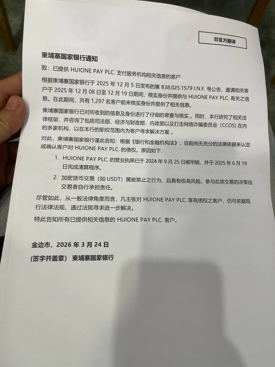
汇旺支付崩盘持续发酵:数十亿美元资金被困,柬埔寨金融监管失灵引发广泛质疑


#泰国资讯:突查“熊猫支付”地下换汇平台 7个月洗钱超10亿泰铢 4人落网 4月5日,泰国中央调查局(CIB)在曼谷及暖武里府展开同步突击行动,成功捣毁一处为“PANDAPAYS(熊猫支付)”的非法外汇兑换平台,现场逮捕4名涉案人员,涉案资金流动高达10亿泰铢。 警方通报称,该团伙涉嫌非法从事外汇兑换及跨境汇款业务,已违反泰国外汇管制法相关规定。行动地点主要...
#网友分析:国内的兄弟们表面装风光,里子全是破碎,衣食住行我来分析一波~ 衣:刚回去大金链子小手表、名牌衣服使劲堆,没有LOGO不穿,牌子不响不穿,不潮也不穿,回去想撑面子。但时间一长会发现,正经上班没人戴粗链子,满身logo,穿出门你就尴尬,另类。想穿普通衣服又不习惯,觉得寒酸,又怕目光聚焦再自己身上。去进厂,坐办公室也不敢说话,孤寂,怕被问东问西,问曾经...
#网友投稿 小心喽!米兰体育已经开始黑钱了!!从欧宝体育,江南体育,现在叫米兰体育,强杀我本金70000人民币,玩赌博平台从2018年开始到今天第一次被强杀,先是卡我KYC,提交了所有资料,然后直接账号禁用余额清零,说我账号异常租赁套利,还二次人工审核确认无误🤣🤣我在柬埔寨做了5年的狗推了,中间的弯弯道道你说我自己能不清楚吗,我从2021年就入职在欧宝上...
#汇旺支付崩盘持续发酵:数十亿美元资金被困,柬埔寨金融监管失灵引发广泛质疑 4月5日,曾被称为“柬埔寨支付宝”的汇旺支付(Huione Pay)全面停摆事件持续升级。平台兑付中断、用户资金大面积冻结,引发在柬华人群体及国际社会的高度关注。随着更多细节披露,这场金融风波已从企业风险演变为对柬埔寨金融监管体系的全面拷问。 灰色扩张路径:从支付工具到高风险资金池 ...
#越南首富范日旺跃升为东南亚首富 根据《福布斯》最新数据显示,越南Vingroup集团董事长范日旺以245亿美元净资产,正式超越印尼富豪彭云鹏,成为东南亚首富,位列全球富豪榜第100位。 受印尼股市透明度调查影响,彭云鹏资产缩水至186亿美元;而范日旺资产虽因股价波动较年初减少约40亿美元,但其深耕12载,身价较2013年已增长逾16倍。 —————————...